Принятие решений
Принятие решений
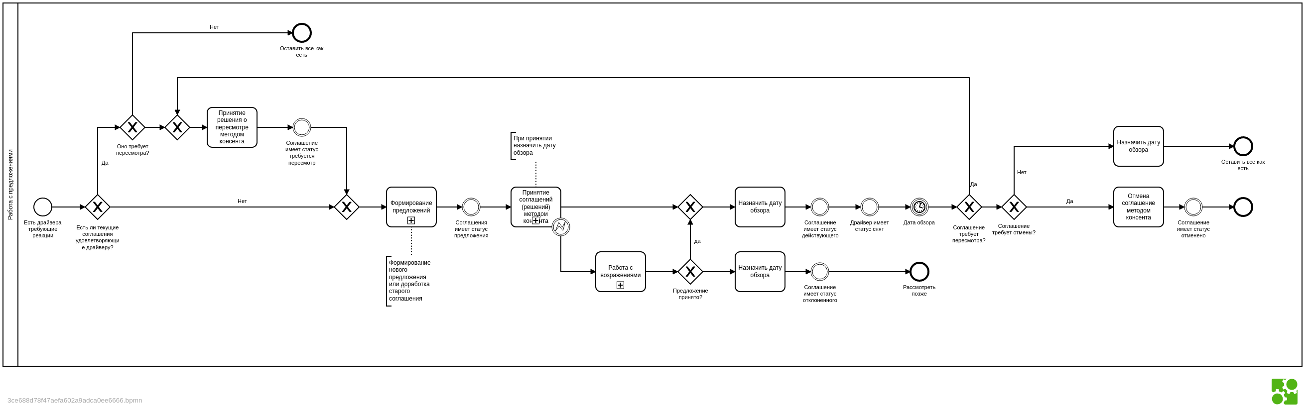
В управления драйвера формируют предложения. Принятые предложения становятся соглашения.
Cоглашения имеет:
- автор
- название
- описание
- роль (компонент ПО) которую проблема затрагивает
Схема бизнес-процесса

Диаграмма последовательности
